首页 app下载华体会 hth358华体会 app华体会在线登录 app华体会app在线下载 app华体会网址
您当前所在位置: 首页>政务公开>政府信息公开>法定主动公开内容>预算/决算>决算公开

[ 索引号 ] 1150000000927629XA/2021-01360 [ 发文字号 ]
[ 主题分类 ] 交通 [ 体裁分类 ] 财政预算、决算
[ 发布机构 ] 市交通局 [ 有效性 ]
[ 成文日期 ] 2021-09-21 [ 发布日期 ] 2021-09-21
[ 索引号 ] 1150000000927629XA/2021-01360
[ 发文字号 ]
[ 主题分类 ] 交通
[ 体裁分类 ] 财政预算、决算
[ 发布机构 ] 市交通局
[ 有效性 ]
[ 发布日期 ] 2021-09-21
[ 成文日期 ] 2021-09-21

重庆市交通运输综合行政执法总队高速公路第一支队2020年度部门决算情况说明



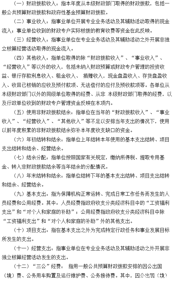
收入支出决算总表




收入决算表




支出决算表




财政拨款收入支出决算总表




一般公共预算财政拨款收入支出决算表




一般公共预算财政拨款基本支出决算表




政府性基金预算财政拨款收入支出决算表




机构运行信息表




国有资本经营预算财政拨款支出决算表


扫一扫在手机打开当前页
Baidu
AG华体会官网